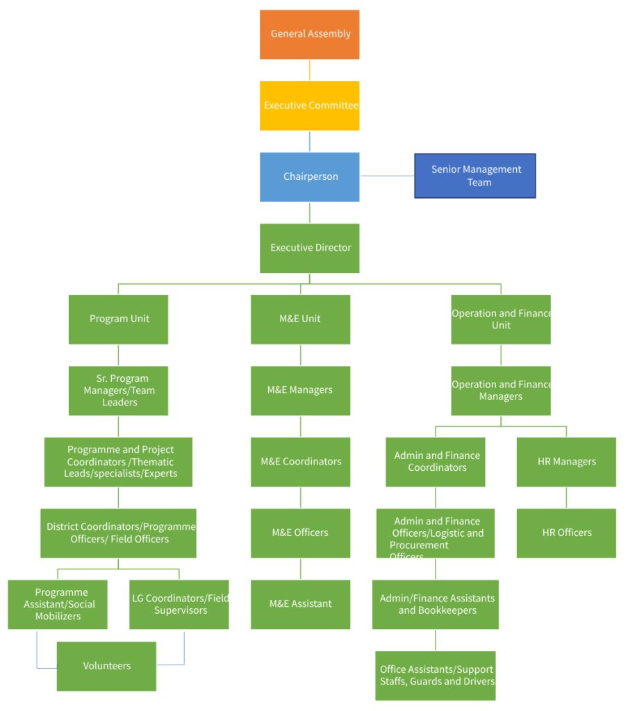
RCSDC Organogram
Beneficiaries
Families
0
Schools
0
Local Government
0
Women
0
Men
0
RCSDC Implementation Highlights
Here are some media reports and videos documenting the event.
Reports
Promotion of Affordable Sun Flower Irrigation Pump for Irrigation Pump for Sustainable Livelihood at Dhanusa
Promotion of access to indigenous community in portable Sunflower Solar Irrigation Pumps for sustainable livelihood





